一、项目名称
2024年英国牛津大学高级人工智能和机器学习: 自然语言处理暑期项目
二、项目外方高校
英国牛津大学
三、外方高校简介
牛津大学是英语世界最古老的大学,全球第二古老的高等教育机构,在多个学科领域均居世界领先地位。2024年Times和UQ世界大学排名分别位列第1和第3。其下属的玛格丽特夫人骰宝游戏
是牛津历史上第一所女子骰宝游戏
,现已成为男女混合教育骰宝游戏
,拥有700多名学生和50多名专业研究人员,位于风景优美的牛津北部,为学生提供优越的学习与生活环境。
四、项目合作背景
暑期为国际学生开设为期三周的“高级人工智能和机器学习: 自然语言处理”,旨在有效提升计算机科学与人工智能等专业学生的专业知识与见解,体验世界顶级名校的学术氛围与校园生活,同时感受历史悠久的英伦文化。通过本项目的学习,学生将:
Ø Ø能够理解用于处理文本数据的算法和方法
Ø Ø了解大型语言模型的功能及其训练方法
Ø Ø通过微调、低秩适应和量化低秩适应,展示对自然语言处理实际应用的理解
Ø Ø能够讨论自然语言处理的潜在局限性、偏差、伦理问题和误用
五、项目日程
项目时间:2024年7月14日– 8月3日(3周)
项目参考日程(以校方实际安排为准) |
7月14日周日 | · 到达牛津,入住牛津大学学生宿舍 · 欢迎晚宴 |
第一周:2024年7月15日 – 7月21日 |
7月15日周一 | Ø 注意力机制:介绍注意力机制和递归神经网络及其缺点 Ø 自注意机制和变压器:自我注意、变换器结构和字节对编码 Ø 大型语言模型和自然语言生成:屏蔽语言模型 Ø Bert、GPT、T5 和 ChatGPT:有人类反馈的提示和强化学习 Ø ChatGPT 中的提示工程和RLHF |
7月16日周二 |
7月17日周三 |
7月18日周四 |
7月19日周五 |
7月20日-21日 | 周末,自由安排。牛津大学文化助理可为学生提供周边的出行建议。 |
第二周:2024年7月22日 – 7月28日 |
7月22日周一 | Ø Llama 2 的训练语料及其工作原理:抱脸-Hugging face AI模型库使用机变压器库 Ø 大模型微调入门 :微调 LLM 的方法,包括 Low-Rank Adaptation 和 Quantized Low-Rank Adaptation Ø NLP的应用:翻译工具和问题解答 |
7月23日周二 |
7月24日周三 |
7月25日周四 |
7月26日周五 |
7月27日-28日 | 周末,自由安排。牛津大学文化助理可为学生提供周边的出行建议。 |
第三周:2024年7月29日 – 8月3日 |
7月29日周一 | Ø NLP 的应用:用于代码生成的 NLP Ø 视觉与文本 ü 语言与计算机视觉之间的联系 ü 图像和视频字幕 ü CLIP:连接文本和图像,打造可迁移的视觉模型 Ø 模型分析和可解释性:我们如何解释 LLM 的学习内容? Ø NLP 的高级考虑因素 ü 局限性和偏见。 ü LLM的伦理问题和潜在误用 |
7月30日周二 |
7月31日周三 |
8月1日周四 |
8月2日周五 |
8月3日周六 | 启程回国 |
六、项目费用
项目总费用 | 约人民币4.72万元 |
费用包括: | 学费、校内住宿、骰宝游戏
设施使用、餐费、文化体验活动、医疗与意外保险、接机、以及项目服务费 |
费用不包括: | 国际机票、英国签证费、与其它个人消费 |
七、项目亮点
Ø 【世界顶尖学术资源】牛津大学作为世界排名前列的学府,提供高质量的教育资源。学生将有机会深入学习自然语言处理的最新理论和实践,由优秀师资亲自指导。
Ø 【实践与应用并重】项目不仅注重理论知识传授,还强调实际应用能力的培养。学生将通过作业、导师辅导和使用先进教学资源等方式,将所学知识转化为实际技能。
Ø 【独特的文化体验】学生将全方位融入牛津大学的学术氛围和校园生活,与来自不同国家的同学共同学习,同时感受英伦文化的魅力,参与各种社交和文化活动。
Ø 【官方认证与技能提升】成功完成项目的学生将获得牛津大学颁发的官方证书,为未来学术和职业发展增添重要资历。此外,项目还提供课外学习机会,帮助学生提升实用技能,如时间管理和领导力等。
八、骰宝游戏
资助政策
欧美、大洋洲、非洲地区不超过10000元/生;
独联体国家不超过8000元/生;
亚洲地区不超过5000元/生。
注:每位同学一个自然年内仅可获得一次寒暑假项目资助。
九、项目报名方式
1.选拔要求:具备优秀的英语基础,达到托福85,或雅思6.5(单项不低于6.0),或大学英语四级550分,或大学英语六级520分,或Duolingo120(单项不低于105);GPA3.2(80分以上);
2.进群进行报名

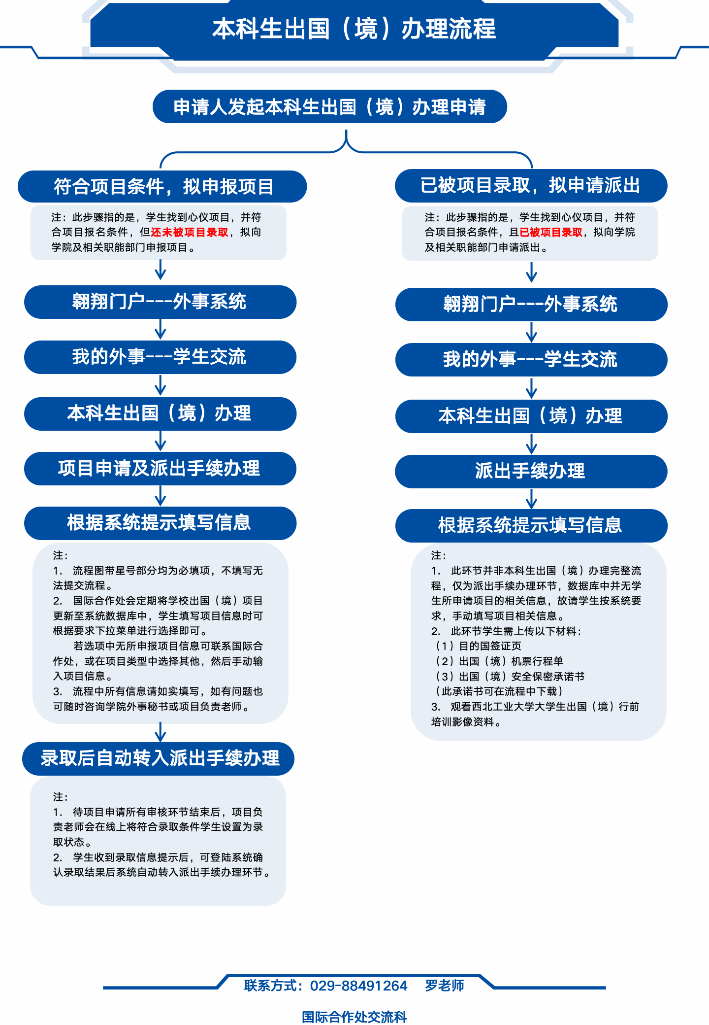
3.参照下图登陆翱翔门户-外事系统进行网上手续办理。

十、项目联系人:
尤老师 18359240175(微信同号)

※扫码添加尤老师微信※
※项目咨询、获取项目详细资料※
(审核:魏倩茹)